quarta-feira, 30 de maio de 2012
segunda-feira, 7 de maio de 2012
Começando a Programar...
Para atender a todos os objetivos, agora que ja possuimos o sinal de cada cartao, é preciso transforma-lo em palavras de bits (código binário) para que possamos diferenciar qualquer cartao que seja aproximado ao leitor. Para isso vamos utilizar um PIC para processar os sinais de entrada proveniente do sinal gerado pelo TAG.
O nosso microcontrolador deverá realizar as seguintes ações:
O nosso microcontrolador deverá realizar as seguintes ações:
- Gerar sinal de onda quadrada de 125khz 5V
- Receber o sinal demodulado do cartão e fazer a decodificaçao manschester.
- Gravar Cartao de controle de permissao - TAG master
- Alocar devidamente os dados dos TAG's na memoria do PIC
- Validar TAG aproximado ao circuito e ativar saida de ação externa do sistema
Leitor RFID
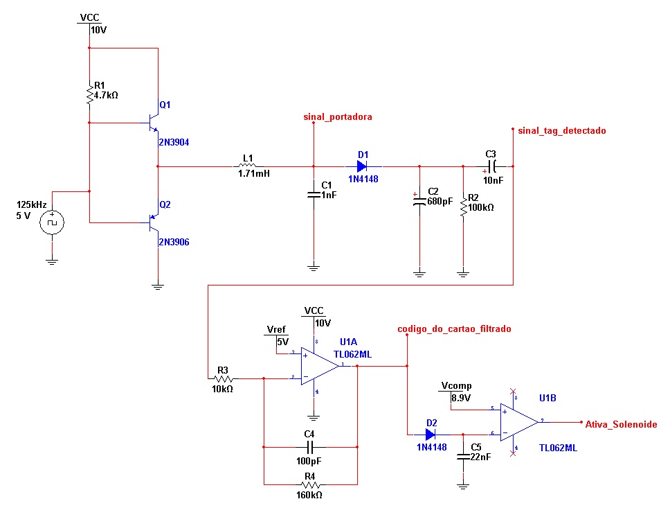
Depois de muito trabalho e muito tempo de dedicação, enfim conlui a placa do leitor de cartões de proximidade RFID. essa imagem a cima é o leitor construido, o qual será rapidamente descrito como funciona, para que serve, e alguns detalhes básicos...
Leitor de cartões de proximidade:
Ele é composto por três modulos. São eles gerador de sinal e detector de sinal modulado, demodulador ASK e filtro de ruidos e altas frequencias.
Leitor de cartões de proximidade:
Ele é composto por três modulos. São eles gerador de sinal e detector de sinal modulado, demodulador ASK e filtro de ruidos e altas frequencias.
Assinar:
Comentários (Atom)
